PTC heater
- ZaQik
- Admin

- Příspěvky: 25200
- Registrován: 30.05.2010 17:33
- Bydliště: exit 82 na D0
Re: PTC heater
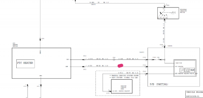
GEM posila informace do PTC, aby topilo
Ford Focus mk3 combi 1.6 Ti-VCT, r.v.2018 + Ford Fiesta mk7 3D 1.25, r.v.2014
byl Ford Focus mk2 combi 1.6, r.v.2009 + Ford Fiesta mk6 1.4 TDCi r.v. 2004
Nejsem poradna, encyklopedie ani hotline spolecnosti Ford - ptejte se na foru, od toho je.
byl Ford Focus mk2 combi 1.6, r.v.2009 + Ford Fiesta mk6 1.4 TDCi r.v. 2004
Nejsem poradna, encyklopedie ani hotline spolecnosti Ford - ptejte se na foru, od toho je.
- foker
- Pokročilý

- Příspěvky: 551
- Registrován: 15.01.2012 14:27
- Bydliště: Nitra
Re: PTC heater
Ako ked ma odpojeny konektor?
Ci posiela informacie aj do HEC a pritom "nevie" ze nema spojenie s PTC?
Odoslané z LM-G710
Ci posiela informacie aj do HEC a pritom "nevie" ze nema spojenie s PTC?
Odoslané z LM-G710
Ford S-Max 2014 2.0TDCi 120kW
- MajklHe
- Člen klubu

- Příspěvky: 1046
- Registrován: 16.05.2015 19:37
- Bydliště: Humenné SR
Re: PTC heater
Vybral som Ptc teleso a ona fakt hreje aj pri vypnutom motore... Zapnuté zapaľovanie, teplota až na 26,vtedy ju spustilo, vonku je 17.
- MajklHe
- Člen klubu

- Příspěvky: 1046
- Registrován: 16.05.2015 19:37
- Bydliště: Humenné SR
Re: PTC heater
Ďalší postreh z rána, vonku 10,na klíme nastavená teplota 18,topilo to tak 5-10 minút, potom to vyplo, na dotyk špirála teplá. Potom ju zase zaplo až keď som nastavil vyššiu teplotu...
Skúsil som prehodiť piny 1 a 2 z Ptc, ale ne zaplo ju ani pri vypnutom motore ani pri nastartovanom, pritom displej hlásil že je on
Skúsil som prehodiť piny 1 a 2 z Ptc, ale ne zaplo ju ani pri vypnutom motore ani pri nastartovanom, pritom displej hlásil že je on
- foker
- Pokročilý

- Příspěvky: 551
- Registrován: 15.01.2012 14:27
- Bydliště: Nitra
Re: PTC heater
Nemalo by to topit iba pri ked je nastavena teplota High? Na max?
A zalezi aj na zatazeni alternatora
Odoslané z LM-G710
A zalezi aj na zatazeni alternatora
Odoslané z LM-G710
Ford S-Max 2014 2.0TDCi 120kW
- MajklHe
- Člen klubu

- Příspěvky: 1046
- Registrován: 16.05.2015 19:37
- Bydliště: Humenné SR
Re: PTC heater
Áno, tak to píše na prvej strane, ale ako som čítal malo komu to funguje iba tak, topí to vždy keď potrebuje a plus pár ľuďom to pritapa aj pri vypnutom motore... Neviem prečo. Pôvodne sa mi jednalo o to ze po vytiahnutí kľúča mam na displeji namiesto km hlášku Aux. Heater off, ktorú nejde nijak vymazať. Keď dám kľúč do zapaľovania a preto čím tak vtedy tucken do páčky a to zmizne...
- foker
- Pokročilý

- Příspěvky: 551
- Registrován: 15.01.2012 14:27
- Bydliště: Nitra
Re: PTC heater
Asi ti nic ine nezostava ako vypnut vsetky hlasky.Alebo si zvyknut
Odoslané z LM-G710
Odoslané z LM-G710
Ford S-Max 2014 2.0TDCi 120kW
- MajklHe
- Člen klubu

- Příspěvky: 1046
- Registrován: 16.05.2015 19:37
- Bydliště: Humenné SR
Re: PTC heater
Máte niekto s digi klímou spravené Ptc na zapínanie ručne? Nie automaticky kedy to zapne gem?
- ScorpionSX
- Zkušený

- Příspěvky: 1845
- Registrován: 29.01.2011 18:05
- Bydliště: Trenčín, SR
Re: PTC heater
Keby niekto zháňal, hladal som niečo na Allegre a vyhodilo mi panel manuálnej klímy s možnosťou PTC za celkom schopnú cenu (zelené podsvietenie):
https://allegro.pl/oferta/ford-focus-mk ... 7584417254
https://allegro.pl/oferta/ford-focus-mk ... 7584417254
Ford Focus MK2 2005 1.8TDCi - GALLERY
- MajklHe
- Člen klubu

- Příspěvky: 1046
- Registrován: 16.05.2015 19:37
- Bydliště: Humenné SR
Re: PTC heater
Je možné tento kábel z gem do Ptc, konektor C103, prerušiť a dat tam vypínač on/off? Gem Ptc zapne ale ja ho budem mat vypnutý...?
- ZaQik
- Admin

- Příspěvky: 25200
- Registrován: 30.05.2010 17:33
- Bydliště: exit 82 na D0
Re: PTC heater
spis bych prerusoval ten druhy drat (ING) ... zkousels povolit vyhrivane celni sklo, jak jsem Ti radil?
Ford Focus mk3 combi 1.6 Ti-VCT, r.v.2018 + Ford Fiesta mk7 3D 1.25, r.v.2014
byl Ford Focus mk2 combi 1.6, r.v.2009 + Ford Fiesta mk6 1.4 TDCi r.v. 2004
Nejsem poradna, encyklopedie ani hotline spolecnosti Ford - ptejte se na foru, od toho je.
byl Ford Focus mk2 combi 1.6, r.v.2009 + Ford Fiesta mk6 1.4 TDCi r.v. 2004
Nejsem poradna, encyklopedie ani hotline spolecnosti Ford - ptejte se na foru, od toho je.
- MajklHe
- Člen klubu

- Příspěvky: 1046
- Registrován: 16.05.2015 19:37
- Bydliště: Humenné SR
Re: PTC heater
Áno skúšal, správa sa to rovnako... Ide mi o to, že cestou do práce napríklad nechcem vyhrievat, není potreba, ale keď pôjdem s deťmi tak mi to už bude treba... Gem mam tento
-
spoon
- Nováček

- Příspěvky: 9
- Registrován: 21.07.2017 08:55
- Bydliště: Chrudim
Re: PTC heater
Zdravím, tak jsem se taky nechal s blížící se zimou nalákat, na vidinu do pár minut zahřátého auta, ale... PTC heater jsem koupil, elektriku si natahal podle návodu, povolil funkci v GEMu a nic.
Mám manuální klimu, takže jsem na pin 14 přivedl 12V z rádia. Problém je že to ani na přístrojovce neukáže ON/OFF, ani procenta. Zapojení jsem kontroloval několikrát, napájení tam jde, dráty jsou taky průchozí, vypadá to že si vůbec nepovídá s GEMem. GEM mám BD, vím že tu měl někdo problém s tímto označením, že prý komunikuje jen po sběrnici a manuálně nejde, ale jemu to alespoň ukazovalo na palubáku že je vypnutý. Mě vůbec nic.
Nenapadá Vás čím by to mohlo být? Jak se chová PTC s mrtvou elektronikou? Díky moc za tipy.
Nenapadá Vás čím by to mohlo být? Jak se chová PTC s mrtvou elektronikou? Díky moc za tipy.
- foker
- Pokročilý

- Příspěvky: 551
- Registrován: 15.01.2012 14:27
- Bydliště: Nitra
Re: PTC heater
Ja som mal problem s GEMom BB. Podla mna ale na budikoch by svietilo OFF aj keby si tam ziadne PTC nemal,takze by som hladal chybu inde.Neni ten oznam niekde skryty?Ake mas budiky?Skus nastavit ine zobrazenie,trebars s %
Odoslané z LM-G710
Odoslané z LM-G710
Ford S-Max 2014 2.0TDCi 120kW
- ZaQik
- Admin

- Příspěvky: 25200
- Registrován: 30.05.2010 17:33
- Bydliště: exit 82 na D0
Re: PTC heater
pokud je to poFL, tak nic svitit nebude ... leda ve zpravach na budikach
Ford Focus mk3 combi 1.6 Ti-VCT, r.v.2018 + Ford Fiesta mk7 3D 1.25, r.v.2014
byl Ford Focus mk2 combi 1.6, r.v.2009 + Ford Fiesta mk6 1.4 TDCi r.v. 2004
Nejsem poradna, encyklopedie ani hotline spolecnosti Ford - ptejte se na foru, od toho je.
byl Ford Focus mk2 combi 1.6, r.v.2009 + Ford Fiesta mk6 1.4 TDCi r.v. 2004
Nejsem poradna, encyklopedie ani hotline spolecnosti Ford - ptejte se na foru, od toho je.
Kdo je online
Uživatelé prohlížející si toto fórum: Žádní registrovaní uživatelé a 1 host

